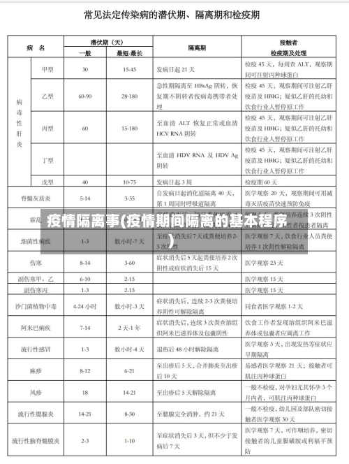
疫情隔离事(疫情期间隔离的基本程序)
事关隔离政策 、封控时长等,最新回应
国务院联防联控机制针对隔离政策、封控时长等问题的最新回应如下:关于“混阳 ”群体中阴性人员的隔离政策在“十混一”核酸检测出现阳性的群体中,若单检复核确认某人员为阴性 ,需在24小时内判定其是否为密切接触者 。若判定为非密接,立即解除隔离,无需额外隔离观察。

近来对于核酸检测“混阳”中的阴性人员 ,不是密接的立即解除隔离;严禁封死楼门;楼里反复出现阳性,符合解封条件也要及时解封。

国务院联防联控机制就隔离政策、封控时长等问题的最新回应如下:关于核酸检测「混阳」中阴性人员的隔离政策在「十混一」核酸检测出现阳性的群体中,若单检复核后确认某人员为阴性,需及时判定其是否为密切接触者 。一般24小时内可完成判断 ,若非密接则立即解除隔离,无需额外隔离期。
隔离时间调整:入境人员隔离管控时间从“14天集中隔离医学观察 + 7天居家健康监测 ”调整为“7天集中隔离医学观察 + 3天居家健康监测”。这一调整是在综合评估病毒特性 、疫情形势以及防控能力等因素后做出的,旨在更加科学、精准地做好疫情防控工作 ,同时减少对入境人员正常生活和工作的影响。
政事堂:北京一男子多次违规外出致5000余人隔离,被刑事立案!
北京一男子孙某因多次违规外出致5000余人隔离,已被警方刑事立案侦查 。具体信息如下:事件背景:5月23日,42岁的孙某作为海淀华熙广场关联风险人员 ,接到社区居家隔离通知。然而,在居家隔离期间,他违反足不出户的要求 ,多次外出并在小区内活动,造成疫情传播扩散风险。事件后果:5月28日,孙某及其妻子核酸检测呈阳性 。
徐某某因违反居家隔离规定并造成严重后果 ,已被警方依法刑事立案侦查。具体分析如下:行为性质:徐某某作为密切接触者,在接到居家隔离通知后,仍多次外出并前往公共场所,属于拒不执行人民政府在紧急状态情况下依法发布的决定、命令的行为。
武汉返乡男子谎称菲律宾回来 ,多次参加宴席,导致4000余人隔离;山东一新冠患者刻意隐瞒情况,致68名医务人员被隔离 。此外 ,故意传播突发传染病病原体,比较高可判死刑。
夫妻隐瞒事实,妻子多次超市购物致200余人隔离 在北京市疫情防控形势严峻复杂的背景下 ,一对夫妻因隐瞒事实,导致疫情传播风险显著增加,造成了严重后果。事件背景 5月20日 ,北京市东城区东方广场发生一起疫情风险事件 。李某某(男,53岁)作为该风险关联人员,被通知居家隔离。
北京某灵活用工平台被刑事立案 ,反映出灵活用工行业税务合规的紧迫性。
疫情期间,居家隔离需要注意啥?
疫情期间,居家隔离需注意以下问题:选取独立居住空间:居家隔离应优先选取单人居住的房间,确保环境干燥且通风良好 。若条件不允许,需选取单独房间并避免与家人接触 ,保持至少一米以上距离。隔离房间功能独立:隔离者应尽量留在带有独立卫生间和浴室的房间,并确保浴室通风良好。
疫情期间居家隔离要警惕以下三点:警惕隔离期间焦躁情绪的滋生隔离期间,生活节奏和方式的突然改变容易让人产生孤独、无聊 、空虚等负面情绪 ,进而引发焦躁不安。
注意饮食卫生和安全:居家期间应注意饮食卫生和安全,避免食用过期、变质或来源不明的食物 。在处理食物时,应生熟分开、烧熟煮透 ,避免交叉污染。同时,应保持良好的个人卫生习惯,如勤洗手 、戴口罩等 ,以减少疾病传播的风险。适量运动,保持健康体重:虽然居家隔离,但适量运动仍然必不可少 。
居家隔离期间 ,应注意环境清洁与消毒。每天对隔离房间和卫生间进行清洁和消毒,特别是门把手、桌面、台面等高频接触部位。消毒时应使用符合国家标准的消毒剂,并按照说明书正确使用,避免过度消毒或误用消毒剂造成危害 。健康生活 居家隔离期间 ,应保持合理膳食 、适当运动和充足睡眠。

网友留言: