生活百科 疫情新闻软件/疫情新闻网站 移动互联网战“疫”:疫情下的“宅经济” 〖壹〗、020年疫情期间,移动互联网在“宅经济”中发挥了核心支撑作用,推动居家消费模式发生显著变革,具体表现为以下领域的需求激增与行为转变:即时通讯:远程办公与社交需求爆发微信春节期间DAU显著增加,人均使用时长83分钟,较2019年增长22%,成为家庭社交和信息传递的主要工具。〖贰〗、马云认为疫情期间的电商红利主要集中在消费者、购买渠道、物流配... 2026-04-06 00:54:12 9
生活百科 战疫情蒙牛(疫情对蒙牛企业的影响) 交银荣安保本-蒙牛保障牧场战“疫”最关键时期过三关-什么是过三关_百... 〖壹〗、“过三关”指的是草场在战“疫”最关键时期需要渡过的三道大关,分别是饲草料供给关、生鲜乳运送关和现金流运营关。饲草料供给关:由于疫情影响,封城封路、企业复工少,原材料上涨、司机紧缺,运力缺乏,供给链本钱添加,导致饲草料供给紧张。兴远询问&蒙牛集团-线上工作坊大曝光 〖壹〗、兴远询问与蒙牛集团在疫情期间合作... 2026-04-05 23:48:13 9
生活百科 破疫情无聊/疫情无聊的段子 疫情居家没事干,这几种打发时间方式学起来 在疫情期间居家无聊时,可以尝试以下几种打发时间并提升自己的方式: 学会化妆 提升自信:化妆不仅能够改善外貌,还能提升个人的自信心和精力。通过日常化妆,你可以更好地展现自己的魅力。化妆技巧:初学者可以从基础妆容开始学起,如底妆、眼妆和唇妆等。随着技术的提升,可以尝试更复杂的妆容。疫情期间在家可通过以下方式打发时间,具体可根据不同人群特点选取适合的... 2026-04-05 23:45:10 9
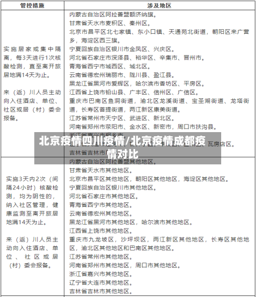
生活百科 北京疫情四川疫情/北京疫情成都疫情对比 在31个省确认了23例新病例,包括1例当地病例 在31个省(自治区、直辖市)和新疆生产建设兵团12月19日零时至24时共确认新增23例确诊病例,其中22例为输入性病例,1例为本地病例(辽宁)。月16日0—24时,全国31个省(自治区、直辖市)和新疆生产建设兵团报告新增确诊病例31例,其中本土病例8例(均在辽宁大连市),境外输入病例23例。是的,国家卫健委网站通报,1月5日0—24时,3... 2026-04-05 23:39:11 10
生活百科 近来疫情况/近来疫情最新情况报道国内 新加坡近来的新型冠状病毒肺炎疫情怎么样了?采取了哪些措施? 〖壹〗、措施调整基于实时数据,如某区域出现传播高峰或新变异株,可能局部收紧管控。强化医疗系统韧性:新加坡持续投资医疗资源,增加ICU床位、呼吸机储备,并培训医护人员应对突发需求。分层管理患者,轻症居家隔离或社区治疗,重症转至医院。同时储备抗病毒药物(如Paxlovid),支持本土药物研发,降低重症风险。〖贰〗、疫苗采购与接种:... 2026-04-05 23:36:14 8
生活百科 疫情业务影响/疫情影响业务工作状态 疫情对我们中小企业有什么影响 疫情对中小企业的影响主要体现在生存挑战、经营受阻、资金链风险及融资困难等方面,具体如下:生存挑战严峻:中小企业多处于产业链末端,综合实力较弱,疫情导致市场经营业务停滞,综合收益受到严重冲击。消费疲软:受疫情影响,各行业需求持续疲软,消费者普遍减少支出,进一步压缩了中小企业的市场空间。大型企业的围堵和猎杀:国有企业等大型企业凭借充足的资本优势,容易对中小企业... 2026-04-05 23:27:13 11
生活百科 专家感染疫情(五位专家感染新冠) 夏季传染病高发!疾控专家解读 〖壹〗、夏季常见传染病类型肠道传染病主要类型:伤寒、菌痢、各种肠炎等。传播途径:通过“病从口入”传播,病人通过粪便、呕吐物排出病毒、细菌等病原微生物,污染手、水、食品和食具、儿童玩具等,进入人体内而感染。〖贰〗、芜湖疾控提醒市民6月需重点防范细菌性肠道传染病、手足口病和登革热,具体信息如下:细菌性肠道传染病疾病类型:包括细菌性痢疾、伤寒等。高发季节:每年6... 2026-04-05 23:00:12 11
生活百科 【疫情账单延期,疫情延期还款可以延期多久】 疫情期间可以向银行申请延期还款吗? 疫情期间可以向银行申请延期还款。具体说明如下:个人客户:因疫情等原因暂时失去还款能力的个人客户,银行可根据纟困政策,在监管政策范围内通过延长贷款期限、调整还款方式、设置宽限期等方式缓解还款压力。疫情期间,感染新型肺炎住院治疗或隔离人员、疫情防控需要隔离观察人员、参加疫情防控工作人员以及受疫情影响暂时失去收入来源的人群,可申请个人信贷延期还款,相关逾期... 2026-04-05 22:24:15 9
生活百科 【抑制疫情药品,控制疫情的药研究出来了吗】 连花清瘟在国内外抗疫中发挥重大作用 〖壹〗、连花清瘟在国内外抗疫中均发挥了重大作用,国内成为新冠肺炎诊疗方案推荐频次比较多的中成药,国外获得多国认可并在疫情防控中广泛应用。〖贰〗、在国外抗疫中,连花清瘟也发挥了重要作用。面对世界上日益严重的新冠肺炎疫情,以岭药业第一时间向意大利、伊拉克等国家捐赠了连花清瘟作为防控药物。连花清瘟胶囊对新冠肺炎疫情的抑制和缓解作用逐渐获得了海内外的一致认可... 2026-04-05 21:51:09 9
生活百科 南乐有疫情/南乐县疫情有几例 河南南乐是中高风险地区吗 河南南乐不是中高风险地区。根据疫情等级查询显示:截止2022年11月10日,濮阳南乐地区近来没有低、中、高风险区域,都是常态化防控区。让进。但是有交警24小时不间断交通管控,对入省、进县车辆人员落实扫行程码、测体温措施,劝返中高风险地区车辆和人员。提前报备要求:14天内有中高风险地区及本土疫情城市旅居史的人员非必要不入(返)濮。确需入(返)濮的,须提前3天向社... 2026-04-05 21:48:06 11